Personal Finance Assistant - FinFlow
Product Design, UI Design
Finflow helps young professionals build better money habits through conversational UI, goal tracking, and behaviorally-driven financial nudges.

Industry
Personal Finance
Timeline
4 weeks
Company Name/ Client
Case Study
Your Role
Designer
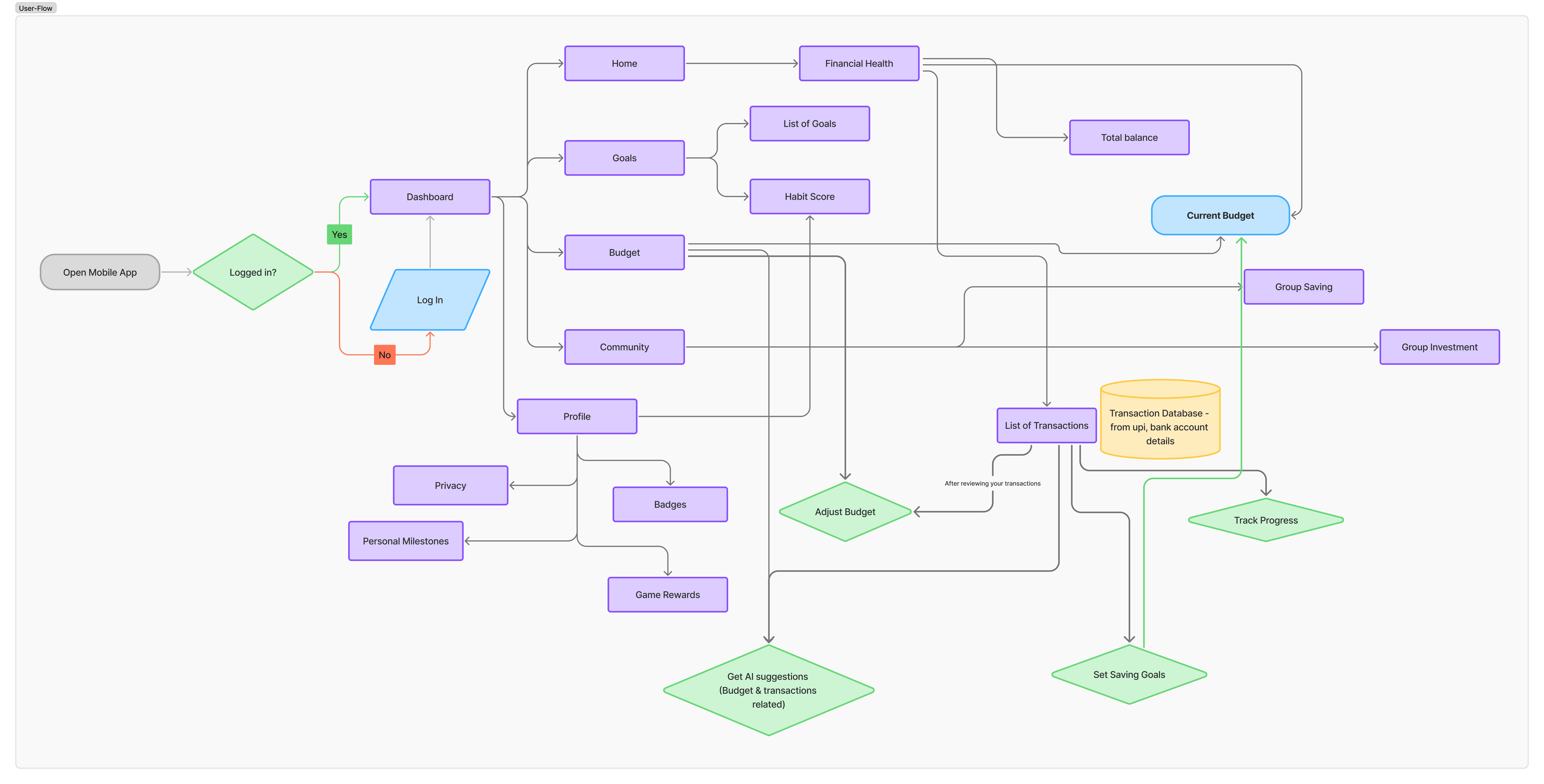
Overview
Finflow is a finance tool designed to help young professionals set goals, manage savings, and build healthy money habits. Built as a case study, it combines behavior-driven design with conversational UI to encourage mindful financial planning.
Role
Handled full product design, from research to UI. Designed wireframes, built high-fidelity prototypes, and led usability testing.
Challenge
Users often avoid finance tools due to complexity and jargon. The challenge was to create a warm, approachable experience that builds trust and habit.
Solution
Finflow simplifies finance with a friendly assistant, goal trackers, and habit nudges — making financial literacy more interactive and engaging.
Predicted Outcomes (based on prediction and user understanding)
95%
task completion during first-time user flow testing.
3.2X
more savings goals set compared to standard tools.
89%
felt more confident managing personal finances.











